Gates Foundation Cuts Ties W/Arabella Advisors – Back As “Sunflower Services”
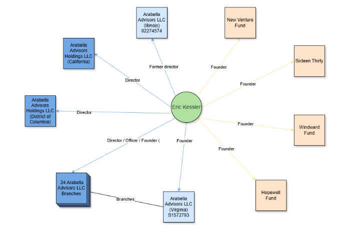
(ZH) – Nearly three months after the New York Times revealed that the Gates Foundation had decided to sever ties with philanthropic advisor Arabella Advisors, which engineered a sprawling “dark money” network of nonprofit entities, including the New Venture Fund (NVF), Sixteen Thirty Fund, Hopewell Fund, and Windward Fund, that continues to wage color-revolution-style operations against President Trump in an effort to crush the populist movement through the protest-industrial complex, there is news that the powerful far-left philanthropic consulting firm that handles money for rogue progressive billionaires or their foundations is being rolled into a new vehicle.
“Stick a fork in Arabella Advisors. The powerful progressive philanthropic consulting firm is no more,” New York Times reporter Teddy Schleifer wrote on X, adding, “Instead, Arabella’s managed funds are investing in a new vehicle that will effectively bring Arabella’s services in house to each of the funds. And Arabella Advisors won’t exist anymore.”
Schleifer pointed to a press release stating that Sunflower Services, a newly spun-up Public Benefit Corporation backed by NVF with support from the Windward and Hopewell Funds, has acquired Arabella Advisors’ fiscal sponsorship servicing business.
“Arabella Advisors will cease operations, and Sunflower Services will ensure continuity for clients and staff,” the press release stated.
The deal transfers Arabella’s operational infrastructure and staff to Sunflower, which will now provide administrative and operational services for NVF, Windward, Hopewell, and numerous other nonprofit projects. The nonprofits handled more than $1.179 billion across nearly 200 projects in the last year.
Corporate Composition of Arabella Advisors LLC – Virginia
Those nonprofits, ones mentioned above, act as fiscal sponsors for hundreds of political and activist groups.
Arabella Advisors Network
Even though Arabella claims neutrality, overwhelming evidence from Peter Schweizer & Seamus Bruner of the Government Accountability Institute shows that through the Arabella network, some of these funds have supported organizations linked to left-wing, anti-capitalist, anti-police, anti-Israel, and at times anti-American agendas.
Tracing the donors of the Arabella network is tricky. But according to the NYT, the Gates Foundation has plowed $450 million into the network since 2008, which in turn funneled money into other nonprofit entities, ranging from radical leftist climate groups to abortion initiatives, and even supporting the permanent protest-industrial complex against President Trump.
Related:
- Bringing ‘Dark Money’ Operatives Out Of The Shadows
- Dark-Money Network Funneled Millions Into ‘No Kings’ Nationwide Color Revolution Operation
- Trump Calls For RICO Charges Against Soros Over Violent Protest Support; Gates Foundation Abruptly Severs Ties With Rogue Arabella Advisors
- Dems’ NGO Empire Cracks: First Gates Foundation Dumps Arabella Network, Then The Atlantic Forced To Admit Left-Wing Terror
X user Bad Kitty Unleashed noted, “Arabella reorganizing. Why, because everyone now knows that Arabella handles money for Soros Democracy Alliance APO partners? Screenshot – Soros democracy Alliance document. Sixteen Thirty and New Venture funds are Arabella. They collect and disburse the funds. Any DOJ with half a brain would watch this.”
The nonprofit world is in chaos:
“When you shine light on billion-dollar NGO networks, they scramble. We are seeing the panic unfold in real time — burner phones, law firms, and retreat statements. That tells you our research is hitting the mark. When you follow the money, the facts speak louder than spin,” Seamus Bruner recently said.
Hmm.
Bruner recently told President Trump about the Arabella problem on national television….
CONTINUE WITH ARTICLE HERE….
Header featured image (edited) credit: Org. post content article tease. Emphasis added by (TLB)
••••
••••
Stay tuned…
••••
The Liberty Beacon Project is now expanding at a near exponential rate, and for this we are grateful and excited! But we must also be practical. For 7 years we have not asked for any donations, and have built this project with our own funds as we grew. We are now experiencing ever increasing growing pains due to the large number of websites and projects we represent. So we have just installed donation buttons on our websites and ask that you consider this when you visit them. Nothing is too small. We thank you for all your support and your considerations … (TLB)
••••
Comment Policy: As a privately owned web site, we reserve the right to remove comments that contain spam, advertising, vulgarity, threats of violence, racism, or personal/abusive attacks on other users. This also applies to trolling, the use of more than one alias, or just intentional mischief. Enforcement of this policy is at the discretion of this websites administrators. Repeat offenders may be blocked or permanently banned without prior warning.
••••
Disclaimer: TLB websites contain copyrighted material the use of which has not always been specifically authorized by the copyright owner. We are making such material available to our readers under the provisions of “fair use” in an effort to advance a better understanding of political, health, economic and social issues. The material on this site is distributed without profit to those who have expressed a prior interest in receiving it for research and educational purposes. If you wish to use copyrighted material for purposes other than “fair use” you must request permission from the copyright owner.
••••
Disclaimer: The information and opinions shared are for informational purposes only including, but not limited to, text, graphics, images and other material are not intended as medical advice or instruction. Nothing mentioned is intended to be a substitute for professional medical advice, diagnosis or treatment.










Leave a Reply